中文版
English
设为首页
加入收藏
首 页
关于索泰
索泰简介
索泰文化
资质授权
服务项目
食品接触材料测试
玩具及儿童用品测试
电子电器有害物质测试
汽车零部件测试
材料可靠性测试
机车内饰有害物质检测
新闻资讯
公司动态
行业资讯
研讨会/培训
客服中心
送检流程
报告查询
在线检测
在线留言
实验室介绍
人力资源
联系我们
新闻资讯
公司动态
行业资讯
研讨会/培训
=请选择类型=
Warning
: Missing argument 3 for type_fetch(), called in D:\wwwroot\stqcertnew_k250ov\web\search.php on line 60 and defined in
D:\wwwroot\stqcertnew_k250ov\web\include\inc.php
on line
464
食品接触材料测试
检测服务项目
玩具及儿童用品测试
电子电器有害物质测试
汽车零部件测试
材料可靠性测试
机车内饰有害物质检测
行业资讯
当前位置 ->
网站首页
->
新闻资讯
-> 行业资讯
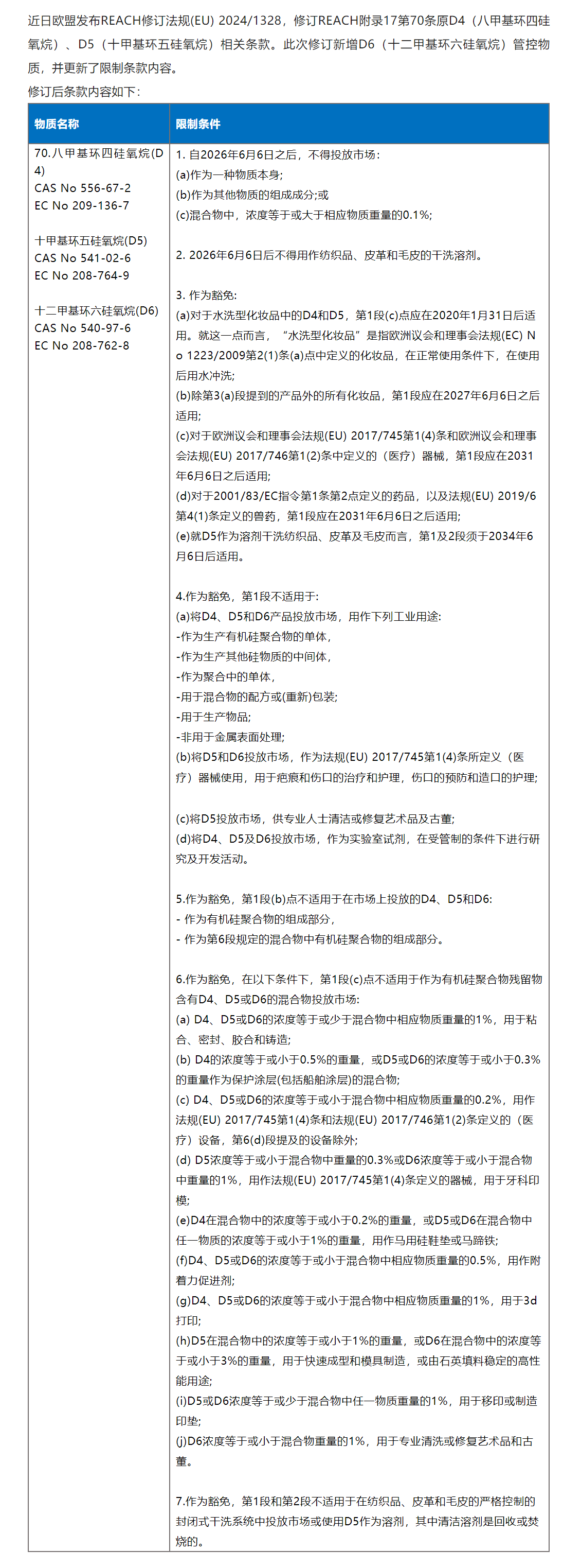
REACH附录17修订D4,D5,D6限制要求
检测服务请咨询
服务热线:400-656-0655 技术支持:0512-87661878 图文传真:0512-87661802
E-mail:service@stq-cert.com
友情链接:
美国ACT
|
仪器信息网
|
三维网
|
中国化工网
|
我要测
|
版权所有 苏州索泰检测技术服务股份有限公司 Copyright 2012-2013
地址:江苏省苏州市高新区(虎丘区)15号1号楼 邮编:215129
电话:0512-67991866 传真:0512-87661802 E-mail:service@stq-cert.com